IM电竞(中国)官方网站-打造电竞文化新标杆

研判未来!2024年电竞酒店行业规模及运行态势分析:市场竞争激烈酒店加快品牌建设[图]-IM电竞官网

028-8544936613965523363

热门关键词:

您的位置: 主页 > 电竞新闻 > 常见问题

研判未来!2024年电竞酒店行业规模及运行态势分析:市场竞争激烈酒店加快品牌建设[图]

发布日期:2024-10-15 10:01
信息摘要:
  自2017年国内第一家电竞酒店在郑州诞生以来,武汉、重庆、成都、西安等地的电竞酒店业态逐渐发展壮大,全国电竞酒店数量越来越多,目前在全国31个省市均...

  自2017年国内第一家电竞酒店在郑州诞生以来,武汉、重庆、成都、西安等地的电竞酒店业态逐渐发展壮大,全国电竞酒店数量越来越多,目前在全国31个省市均有电竞酒店发展的身影。根据中国互联网上网服务行业协会在“2024年首届电竞酒店行业年会暨高质量发展论坛”公布数据显示,2023年,我国电竞酒店数量达24149家,较上年增加了5357家,较2020年国内电竞酒店数量增加了13130家。我国电竞酒店行业正处于快速发展阶段。

  电竞酒店是一种依托于电竞游戏的新型酒店,即在电竞基础上网吧+酒店的产物,顾客不仅可以享受媲美网吧的高品质电竞体验,还可以拥有住酒店的舒适体验。值得注意的是,因电竞酒店类似于网咖上网,需要跟文化部门、公安部门备案联网,未成年人不可办理入住。电竞酒店可根据用户需求选择二人间、三人间、四人间、五人间、六人间等。此外,电竞酒店还可以分为专业电竞酒店和非专业电竞酒店两大类,其中,专业电竞酒店指专门为电子竞技设计,可为顾客‌提供专业的电子竞技设备和环境,如爱电竞、格林电竞等;非专业电竞酒店指传统酒店利用传统的酒店客房改造成电竞房,‌提供电子竞技服务,‌但其电竞服务质量及体验一般会略逊于专业电竞酒店,且酒店内电竞房比例占比较低,如香格里拉集团就曾发布与腾讯游戏联合定制的电竞主题房。‌

研判未来!2024年电竞酒店行业规模及运行态势分析:市场竞争激烈酒店加快品牌建设[图](图1)

  电竞酒店最早起源于二次元发源地——日本。我国的电竞酒店发展历史,则与电竞产业的主流化收编密不可分。互联网诞生初期,电子竞技被认为不务正业的象征,但电竞的竞技属性及其背后庞大的受众群体,仍然推动着电竞游戏在逐渐走向职业化和专业化。2008年,国家体育总局将电子竞技改批为第78个正式体育竞赛项目,也有高校设立了电竞专业的课程。这意味着电竞游戏逐渐扭转风评走上“正轨”。

  2017年,电竞酒店应运而生,意料之外的是,电竞酒店彼时虽然还是新兴的商业概念,但在消费升级的情况下,还是迅速吸引了用户的消费。据锦囊泛娱酒店透露,锦囊泛娱酒店2015年立项,2017年首家门店落地深圳华强北,随即迎来了持续满房的惊喜表现,奠定了电竞酒店行业元老品牌连锁化的基础。

  电竞酒店行业在经历2017年的小跑后,在2018年至2019年期间迎来第一波发展高潮,2019年爱电竞酒店、温特电竞酒店等知名电竞酒店连锁品牌均在这一年诞生,国内产业规模开始迅速扩大。近些年来,经过市场沉淀,锦囊泛娱酒店等电竞酒店品牌逐渐占据行业领先高地,但随着电子竞技热度不断攀升,电竞酒店行业参与者也越来越多,甚至有些企业已开始跨领域布局入场,‌如香格里拉集团与腾讯游戏、‌腾讯电竞联合定制游戏电竞主题房,‌京东结合俱乐部创立“京东电竞酒店”品牌,‌同程艺龙正式宣布对爱电竞酒店的战略投资。‌

研判未来!2024年电竞酒店行业规模及运行态势分析:市场竞争激烈酒店加快品牌建设[图](图2)

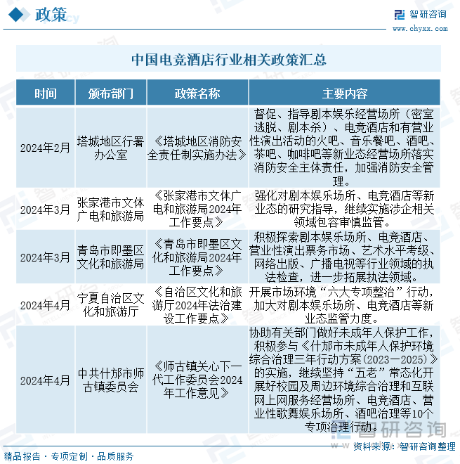
  近年来,我国电竞酒店行业快速发展,但行业出现一些乱象却在不断影响市场健康发展,行业监管规范要求完善需求日益增加。2023年8月,文化和旅游部、公安部联合发布《关于加强电竞酒店管理中未成年人保护工作的通知》,对于未成年人保护提出更明确的要求,如专业电竞酒店经营者应当在酒店入口处的显著位置悬挂未成年人禁入标志,电竞酒店经营者应当在消费者预定、入住等环节明确告知其电竞房区域不接待未成年人。

  此外,在中央政策指导下,各省市均将电竞酒店纳入执法监管重点关注,对行业经营制定了详细完善的监督管理制度,进一步加强了对电竞酒店从业者经营资质、经营场所消防管理等方面的监管力度。如2024年3月,青岛市即墨区文化和旅游局发布的《青岛市即墨区文化和旅游局2024年工作要点》提出,积极探索剧本娱乐场所、电竞酒店、营业性演出票务IM电竞市场、艺术水平考级、网络出版、广播电视等行业领域的执法检查,进一步拓展执法领域;2024年4月,宁夏自治区文化和旅游厅发布的《自治区文化和旅游厅2024年法治建设工作要点》提到,开展市场环境“六大专项整治”行动,加大对剧本娱乐场所、电竞酒店等新业态监管力度。

研判未来!2024年电竞酒店行业规模及运行态势分析:市场竞争激烈酒店加快品牌建设[图](图3)

  自2017年国内第一家电竞酒店在郑州诞生以来,武汉、重庆、成都、西安等地的电竞酒店业态逐渐发展壮大,全国电竞酒店数量越来越多,目前在全国31个省市均有电竞酒店发展的身影。根据中国互联网上网服务行业协会在“2024年首届电竞酒店行业年会暨高质量发展论坛”公布数据显示,2023年,我国电竞酒店数量达24149家,较上年增加了5357家,较2020年国内电竞酒店数量增加了13130家,且近三年来国内电竞酒店经营数量的同比增长值呈现逐年提升态势。这意味着电竞酒店行业正处于快速发展阶段。此外,在区域分布上,华东地区电竞酒店数量全国最多;在增长势头上,华北地区和西南地区的电竞酒店数量2023年实现了35.2%和33.3%的增长速度,增速全国领先。

研判未来!2024年电竞酒店行业规模及运行态势分析:市场竞争激烈酒店加快品牌建设[图](图4)

  随着中国电子竞技市场不断发展壮大,电子竞技用户规模不断增加,我国电竞酒店行业规模加速增长。数据显示,2023年,我国电竞酒店市场规模已增至190亿元左右,较2018年7.72亿元复合增长了90.17%。同时,随着政府对行业乱象监管力度增强,经过五年左右的发展,目前国内电竞酒店行业已基本摆脱了以往的脏乱差形象,来到了行业发展新阶段。未来,在行业协会及企业共同努力下,与电竞酒店行业相关的国家标准和行业标准将加速建立、推广,进一步探索完善电竞酒店分级制度,助力国产电竞酒店品牌规范化发展和出海业务拓展。

研判未来!2024年电竞酒店行业规模及运行态势分析:市场竞争激烈酒店加快品牌建设[图](图5)

  相关报告:智研咨询发布的《中国电竞酒店行业市场运行态势及发展前景研判报告》

  电竞酒店是依托于电竞产业及住宿产业,融合“酒店+电竞”两种业态,是为消费者提供高品质电竞体验、同时满足消费者住宿社交需求的新型跨界产品。本质上,电竞酒店是住宿业态向内容服务衍生的一种探索,属于电竞产业链的消费和衍生端。据中国音像与数字出版协会公布数据显示,2023年,我国电子竞技用户规模为4.88亿人,同比增长0.1%。近两年来,国内电子竞技用户规模增长幅度并不显著,但仍整体呈现增长态势,促使我国电竞酒店行业消费群体日益扩大。根据市场发展预测,未来几年内,我国电子竞技用户规模仍有一定增长空间,这将不断为电竞酒店行业发展注入活力。

研判未来!2024年电竞酒店行业规模及运行态势分析:市场竞争激烈酒店加快品牌建设[图](图6)

  从电竞酒店用户年龄方面分析,目前,20岁至30岁的用户依然是我国电竞酒店行业的主力消费军,其用户数量占比超过了75%。主要原因在于,年轻一代正逐渐掌握消费主导权,且年轻人更加倾向于为热爱的事物、为个人的情绪价值买单,追求的是“悦己”的消费体验,例如茶饮品牌和游戏、动漫等IP联名引发抢购热潮,以及各类主题乐园、快闪活动等沉浸式体验排起长队,无一不是彰显着这一趋势。综上分析,“年轻化”将成为电竞酒店品牌提升市场竞争力的永恒课题,也将持续为电竞酒店行业带来新发展机遇。

研判未来!2024年电竞酒店行业规模及运行态势分析:市场竞争激烈酒店加快品牌建设[图](图7)

  随着我国电子竞技市场的不断发展壮大,以及电竞用户规模的扩大,国内电竞酒店行业的市场规模有望持续增长。根据市场预测,预计未来几年,我国电竞酒店注册经营数量和客房数量将继续增加,以满足不断增长的市场消费需求。同时,各级政府对电竞酒店行业的监管制度将进一步完善,持续推动产业朝着更加规范、健康和可持续的方向发展。

  随着科技进步,云技术、5G网络、物联网等新一代信息技术及产品在电竞酒店行业中的应用引入或将不断增多。例如,利用云技术实现游戏数据的快速处理和存储,提高网络游戏的流畅度;借助5G网络实现高速低延迟的游戏体验;通过物联网技术对酒店设施进行智能化管理等。在此情况下,国内电竞酒店服务质量将不断提升,而业内率先完善科技升级的电竞酒店企业也将因此拥有更高市场竞争力,为消费者提供更为专业的电竞设备及网络环境,并更有可能推出更多创新服务,如赛事直播、游戏陪玩等,以满足消费者多元化需求。

  目前我国电竞酒店行业竞争者越来越多,且行业内的部分品牌已形成一定竞争影响力,占据业内竞争制高点。因此,为进一步提升酒店市场竞争力,品牌化和连锁化或将成为电竞酒店企业业务发展推进的重要方向,将持续推动我国电竞酒店行业向更加成熟和规范的方向发展,为行业发展提供更多活力。

  以上数据及信息可参考智研咨询()发布的《中国电竞酒店行业市场运行态势及发展前景研判报告》。智研咨询是中国领先产业咨询机构,提供深度产业研究报告、商业计划书、可行性研究报告及定制服务等一站式产业咨询服务。您可以关注【智研咨询】公众号,每天及时掌握更多行业动态。

  《2024-2030年中国电竞酒店行业市场运行态势及发展前景研判报告》共十二章,包含未来电竞酒店行业发展预测,电竞酒店行业投资机会与风险,中国电竞酒店行业投资与前景预测等内容。

  智研咨询推崇信息资源共享,欢迎各大媒体和行研机构转载引用。但请遵守如下规则:

  2.转载文章内容时不得进行删减或修改。图表和数据可以引用,但不能去除水印和IM电竞数据来源。

  智研咨询倡导尊重与保护知识产权,对有明确来源的内容注明出处。如发现本站文章存在版权、稿酬或其它问题,烦请联系我们,我们将及时与您沟通处理。联系方式:、。

  2020年中国电竞酒店行业发展现状及未来发展方向分析:电竞酒店数量超2600家[图]

  趋势研判!2024年中国公共图书馆行业政策一览、产业链图谱、发展现状及未来前景分析:数字化赋能公共图书馆智能发展,引领文化创新新风潮[图]

  2018-2024年9月下旬涤纶长丝(POY150D/48F)市场价格变动统计分析

  2018-2024年9月下旬顺丁胶(BR9000)市场价格变动统计分析

  2018-2024年9月下旬聚乙烯(LLDPE,熔融指数2薄膜料)市场价格变动统计分析

推荐资讯
IM电竞:不只是数据:揭秘体育信息化背后

IM电竞:不只是数据:揭秘体育信息化背后

  体育信息化是指将信息技术全面应用于体育管理、赛事运营、训练科学、大众健身及体育产业等各环节,通过数据采集、处理与分析,提升体育领域的决策效率、用户体...
2026-01-16
IM电竞:一年新开40000家市场规模突

IM电竞:一年新开40000家市场规模突

  从风靡全国,到门庭冷落,再到强势逆袭,没有哪种运动,像“台球”这样历经大起大落。   不知从何时起,台球以一种“无处不在”的姿态,重新占据了人...
2026-01-16
IM电竞:AI加持腾讯游戏2025年稳坐

IM电竞:AI加持腾讯游戏2025年稳坐

  2026年迎来游戏板块大年,行业将深度受益于AI爆发,龙头股腾讯控股将推出多款精品游戏上线月以来,游戏板块表现活跃,这也是该板块异彩纷呈发展的最好诠...
2026-01-16
马斯克的AI杀疯了?LOL韩服惊现92%

马斯克的AI杀疯了?LOL韩服惊现92%

  智东西1月14日报道,1月11日晚间,《英雄联盟》韩服服务器突现一名胜率的神秘玩家。结合此前马斯克放出的“用AI挑战全球顶级人类战队”的消息,大批玩...
2026-01-16
TCL科技:预计2025年全年扣非后净利

TCL科技:预计2025年全年扣非后净利

  证券之星消息,TCL科技发布业绩预告,预计2025年全年扣非后净利润盈利28.9亿元至32亿元。   公司聚焦半导体显示、新能源光伏和半导体材...
2026-01-16

咨询热线

028-85449366